Skip to main content
Please wait...
Monday – Friday 8 AM – 5 PM
+254 20 2216500
cs@cooperativesmsme.go.ke
|
|
Open toolbar
Accessibility Tools
Increase Text
Decrease Text
Grayscale
High Contrast
Negative Contrast
Light Background
Links Underline
Readable Font
Reset
Main navigation
Home
About Us
Background
Vision & Mission
Mandate & Functions
Leadership
Organization Structure
Departments
State Department for Co-operatives
State Department for Micro, Small and Medium Enterprises
SAGAS
Projects
National Youth Opportunities Towards Advancement (NYOTA) Project
Kenya Jobs & Economic Transformation (KJET) Project
Centre for Entrepreneurship (C4E) Project
Services
Media Center
News
Events
Photo Gallery
Video Gallery
Downloads
Press Releases
Publications
Opportunities
Vacancies
Tenders
Contact Us
Faqs
Search
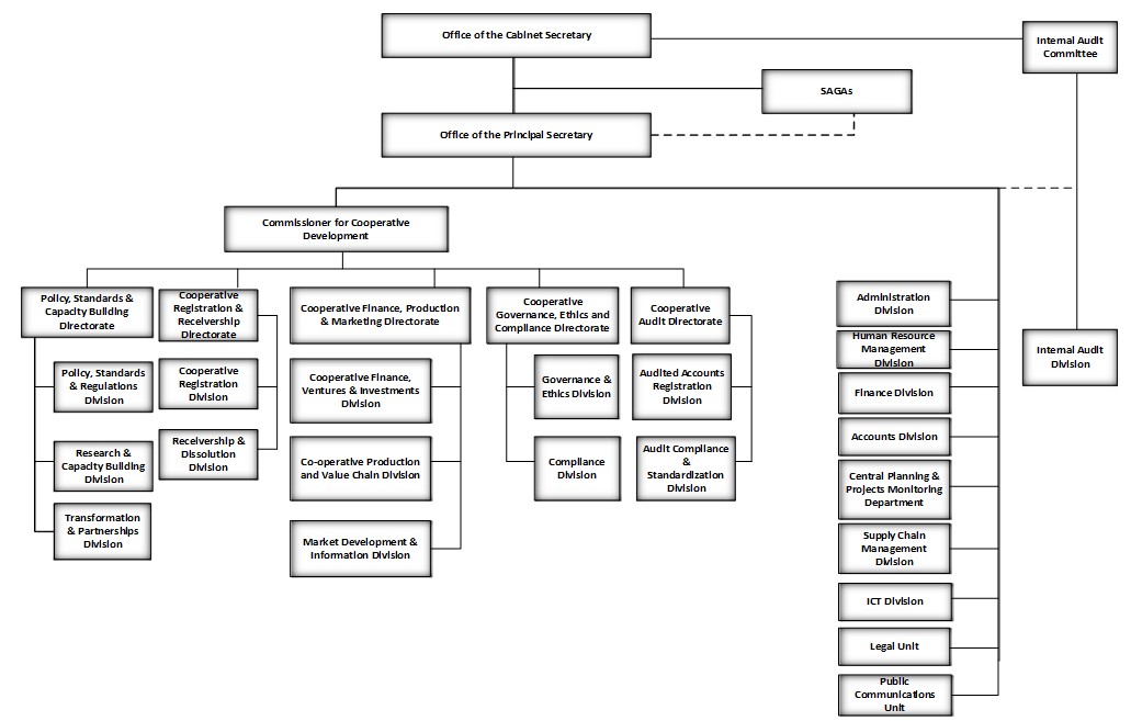
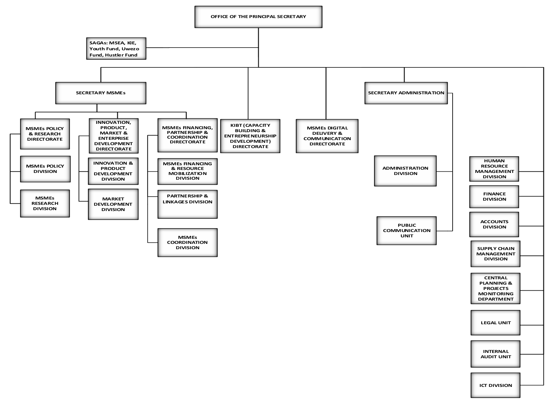
Organization Structure
State Department for Co-operatives
State Department for Micro, Small and Medium Enterprises (MSMEs) Development
About Us
Background
Vision & Mission
Mandate & Functions
Leadership
Organization Structure